搜索:
科学研究
  定位布局
  融合平台
  科研进展
  科技成果
PCB | 中南林业科技大学在 Plant, Cell & Environment 发文揭示分子模块调控油茶开花的奥秘
2025年06月16日     363次

近日,实验室顾问科学家谭晓风教授及实验室李建安教授团队在植物学经典权威期刊Plant, Cell & Environment(《植物、细胞与环境》)上发表了题为"Time-course Transcriptome Analysis Unveils the CoFKF1-CoMYB4-CoFT1 Regulatory Module in Flowering Control of Camellia oleifera Abel."的最新研究成果。该成果系统解析了油茶开花调控的分子网络,揭示了油茶CoFKF1-CoMYB4模块介导CoFT1基因表达在开花过程中的作用机制,进一步丰富了油茶分子育种理论。木本油料资源利用全国重点实验室/中南林业科技大学为第一署名单位,阎晋东为论文第一作者,中南林业科技大学李建安教授、木本油料资源利用全国重点实验室顾问科学家谭晓风教授为论文共同通讯作者。


1754386796905069044.png



图片

图1 '华硕'油茶开花不同时期花苞转录组分析


图片

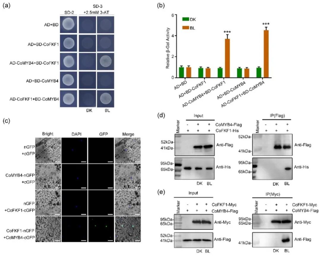
图2 CoFKF1CoMYB4存在蓝光依赖性相互作用



研究团队以‘华硕’油茶时序花芽为研究对象,通过转录组动态分析,结合蛋白互作验证以及遗传转化实验等手段,系统构建了油茶开花调控分子网络。时序转录组分析鉴定出关键调控因子CoFKF1,异源转化拟南芥发现CoFKF1的过量表达促进植物开花。深入的机制解析表明:CoFKF1与转录因子CoMYB4存在蓝光依赖型互作,并通过泛素化途径促进CoMYB4蛋白降解。分子互作实验证实CoMYB4可直接结合成花素基因CoFT1启动子并抑制其表达,而CoFKF1通过拮抗CoMYB4解除这种抑制作用。遗传学证据进一步揭示了CoFKF1-CoMYB4-CoFT1级联调控模块在油茶开花中的核心作用。



图片

图3 油茶CoFKF1-CoMYB4-CoFT1模块介导开花的模式图



这一研究成果为木本植物开花的生物学研究开辟了新的思路与方向,对于精准调控油茶花期性状,具有重要的理论意义和良好应用前景。

该研究得到湖南省重大科技攻关“揭榜挂帅”项目、国家自然科学基金、中国博士后面上资助、湖南省自然科学青年基金、湖南省教育厅优秀青年基金、长沙市自然科学基金等项目支持。


原文链接:https://doi.org/10.1111/pce.15574



 
<< 上一篇 | NC | 东北林业大学在生物质材料界面组装领域取得新进展  
 
 
友情链接
 
联系我们
电话:0731-85578728
传真:0731-85578706
网址:www.skluwor.cn
邮箱:skl@hnlky.cn
地址:湖南省长沙市天心区韶山南路658号 邮编:410004
官方微信公众号
欢迎扫码
关注订阅
 
Copyright ©2025 木本油料资源利用全国重点实验室 All Rights Reserved ICP备案号:湘ICP备05000302号-16